技術文獻
技術文獻
with the anti-apoptotic protein Bcl-2, the Becn1 mediated autophagy is incapable (Chipuk et al., 2010; Djavaheri-Mergny et al., 2010; Sinha and Levine, 2008). Conversely, the induction of autophagy can occur upon
the release of Beclin-1 from binding or phosphorylation of Bcl-2 by JNK (Pattingre et al., 2005). Additionally, the mechanism through which apoptosis relies on Beclin-1 to inhibit autophagy involves Casp3 cleaving Beclin-1, generating a truncated protein that cannot promote autophagy, thereby resulting in overall autophagic suppression (Luo and Rubinsztein, 2010). Therefore, the observed alterations in autophagy- or
apoptosis-related factors in
Conclusion
this study might be the outcome of the interaction between both induced by F-53B.Based on these studies, we supposed that autophagy may directly participate in follicular atresia in mammalian ovaries and the clearance of germ cells. One possibility is that autophagy plays a significant role,
either directly or indirectly via apoptosis, in the extensive granulosa cell death during follicular atresia. During the processes of folliculogenesis and atresia, F-53B induced ovarian cell apoptosis, autophagy, or both,
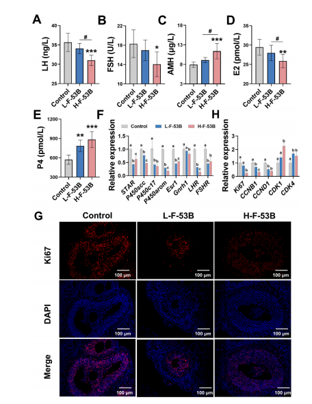
depriving the ovary of required sex hormones and cell cycle proteins, leading to ovarian developmental toxicity.
Although we have demonstrated that F-53B induced ovarian toxicity in developing individuals through interplay between autophagy and apoptosis, in actual situation, it’s most likely that F-53B is co-exposed
with other EP, but its cumulative effects and consequences on individual development have not been well studied. To date and into the future, many new substances replacing regulated PFOS have been or will be
present in our environment and we know little about their potential effects. Therefore, there is a necessity for a more comprehensive safety assessment system for the use of safer alternatives to PFOS.This study demonstrated the ovarian toxicity of F-53B exposure in adolescent rats and revealed the crucial role of autophagy and apoptosis in it for the first time. Under the interference of F-53B, females showed
developmental abnormalities including ovarian lesions, follicular dysplasia and hormonal disorders. The ovarian toxicity was attributed to the intense oxidative stress, triggering ovarian damage from autophagy and apoptosis, which interplayed with each other. Our finding serves as an early indication of reproductive toxicity resulting from F-53B exposure, while also offering a novel perspective on the underlying toxicity mechanisms of other PFOS.
感謝南昌大學南昌330047,中國b國際食品創新研究所有限公司,南昌大學引用文獻!
- 上一條:小鼠晶狀體上皮細胞提取物運輸和保存
- 下一條:elisa試劑盒文獻
